📢
南京伟秋科技有限公司,欢迎您!
📢 南京伟秋科技有限公司,欢迎您!
中文
EN
伟秋科技
专业的医疗设备及技术服务供应商
袁经理:
18018037702
马经理:
17705182284
菜单
首页
产品中心
配件中心
知识库
在线维修
公司新闻
关于伟秋
联系我们
在线留言
招商合作
招聘信息
在线联系
核磁共振8通道柔性关节线圈 - 伟秋科技医疗设备服务 | 伟秋科技
返回配件列表
8 浏览次数
分享
CT/磁共振/DSA/加速器
核磁共振8通道柔性关节线圈
厂商
伟秋
型号
柔性关节线圈
价格
联系询价
在线咨询
下载资料
配件详情
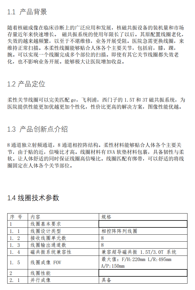
配件名称:核磁共振8通道柔性关节线圈 配件型号:柔性关节线圈
详细图片
相关配件
西门子 artis U中 c增强器及小高压
西门子 ARTISTE MV 数字直线加速器配件
西门子definition AS CT编码器(全新原装)