📢
南京伟秋科技有限公司,欢迎您!
📢 南京伟秋科技有限公司,欢迎您!
中文
EN
伟秋科技
专业的医疗设备及技术服务供应商
袁经理:
18018037702
马经理:
17705182284
菜单
首页
产品中心
配件中心
知识库
在线维修
公司新闻
关于伟秋
联系我们
在线留言
招商合作
招聘信息
在线联系
显辉G2201 21.3 寸 2MP 灰阶显示器 - 伟秋科技医疗设备服务 | 伟秋科技
返回配件列表
19 浏览次数
分享
显示器
显辉G2201 21.3 寸 2MP 灰阶显示器
厂商
显辉
型号
灰阶显示器
价格
¥14,000
在线咨询
下载资料
配件详情
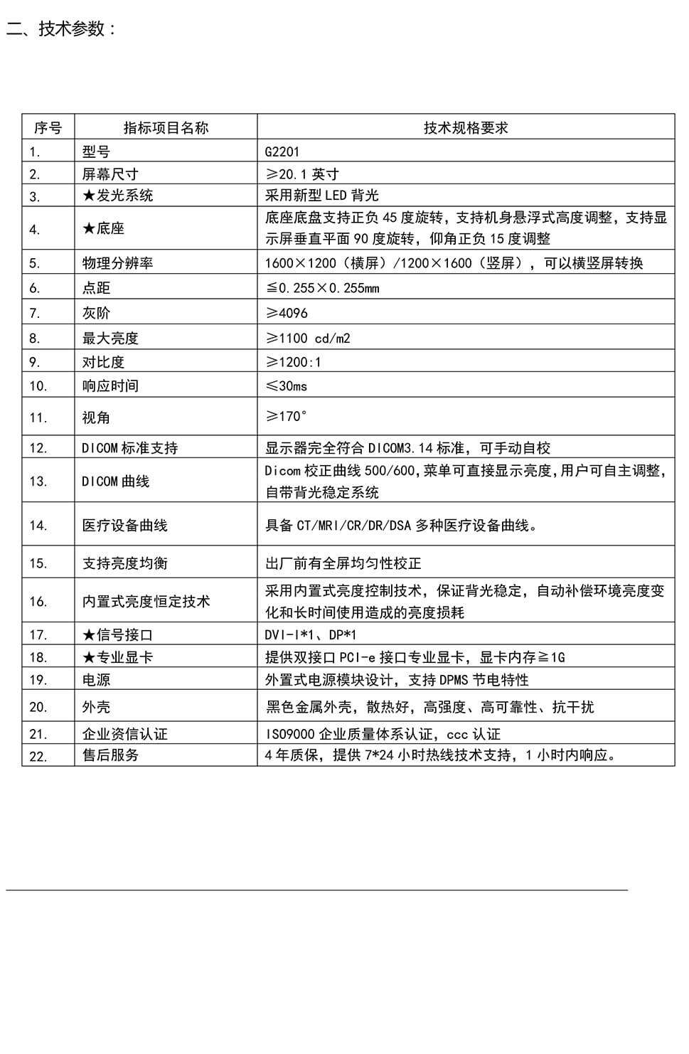
显辉G2201 21.3 寸 2MP 灰阶显示器
详细图片
相关配件
迈瑞便携M55彩超显示屏
奇目 8000 C臂机 显示器
显辉G119 19 寸 1MP 灰阶显示器